山东餐饮怎么登录
品牌型号:华为p40系统:HarmonyOS 2.0.0软件版本:山东餐饮企业端 1.0.3登录山东餐饮需要输入用户名和密码进行登录即可。以手机华为p40为例,登录山东餐饮的步骤分为2步,具体操作如下:1输入用户名和密码 在山东餐饮企业端界面中,输入用户名和密码。2点击登录 在输入用户名和密码后,点击登录即可。..
2026-01-17
品牌型号:华为p40
系统:HarmonyOS 2.0.0
talkback彻底关闭需要在手机辅助功能中,关闭屏幕亮度功能即可退出。以手机华为p40为例,talkback彻底关闭的步骤分为4步,具体操作如下:在手机设置界面中,点击辅助功能。

在辅助功能界面中,点击无障碍。

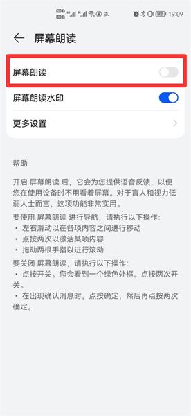
在展开的界面中,点击屏幕朗读。

在展开的界面中,关闭屏幕朗读即可。

简介:1、在手机设置界面中,点击辅助功能。2、在辅助功能界面中,点击无障碍。3、在展开的界面中,点击屏幕朗读。4、在展开的界面中,关闭屏幕朗读即可。本视频由华为p40、HarmonyOS 2.0.0、录制
标签: # APP应用
相关文章
品牌型号:华为p40系统:HarmonyOS 2.0.0软件版本:山东餐饮企业端 1.0.3登录山东餐饮需要输入用户名和密码进行登录即可。以手机华为p40为例,登录山东餐饮的步骤分为2步,具体操作如下:1输入用户名和密码 在山东餐饮企业端界面中,输入用户名和密码。2点击登录 在输入用户名和密码后,点击登录即可。..
2026-01-17
品牌型号:华为p40系统:HarmonyOS 2.0.0软件版本:QQ 8.8.55.6900qq群课堂查看回放需要在QQ聊天界面中,选择课程回放即可。以手机华为p40为例,qq群课堂查看回放的步骤分为2步,具体操作如下:1点击课程回放 在QQ群聊界面中,点击底部课程回放。2点击群课堂 在展开的界面中,点击群课堂即可。..
2026-01-17
品牌型号:华为p40系统:HarmonyOS 2.0.0软件版本:拼多多 5.96.0拼多多选择2个不同的东西一块付款需要在商品收藏中,选择商品并点击去结算即可。以手机华为p40为例,拼多多选择2个不同的东西一块付款的步骤分为3步,具体操作如下:1点击商品收藏 在拼多多个人中心界面中,点击商品收藏。2选择商品 在..
2026-01-17
品牌型号:惠普暗影精灵6Pro系统:Windows10软件版本:QQ9.5.7以QQ9.5.7为例,qq聊天记录照片过期可以进入QQ文件管理找回。分为3步,具体步骤如下:1进入QQ菜单设置 打开电脑QQ并登录,点击菜单栏在横图标,点击设置。2选文件管理个人文件夹 点击基本设置,点击文件管理,选择打开个人文件夹。3进Image..
2026-01-16
品牌型号:惠普暗影精灵6Pro系统:Windows10软件版本:QQ9.5.7以QQ9.5.7为例, qq视频没下载已过期可以进入QQ文件管理找回。分为3步,具体步骤如下:1进入QQ菜单设置 打开电脑QQ并登录,点击菜单栏在横图标,点击设置。2选文件管理个人文件夹 点击基本设置,点击文件管理,选择打开个人文件夹。3进video..
2026-01-16
品牌型号:惠普暗影精灵6Pro系统:windows10软件版本:QQ9.5.7以QQ9.5.7为例,qq聊天记录照片过期可以进入QQ文件管理找回。分为3步,具体步骤如下:1进入QQ菜单设置 打开电脑QQ并登录,点击菜单栏在横图标,点击设置。2选文件管理个人文件夹 点击基本设置,点击文件管理,选择打开个人文件夹。3进Image..
2026-01-16
品牌型号:华为p40系统:HarmonyOS 2.0.0软件版本:微博12.1.0微博上不能查看谁把我加入黑名单,只能查看个人拉黑的用户。以手机华为p40为例,微博查看个人拉黑用户的步骤分为3步,具体操作如下:1点击设置 在微博我的界面中,点击右上角设置。2点击屏蔽设置 在展开的界面中,点击屏蔽设置。3查看已屏..
2026-01-15
品牌型号:华为p40系统:HarmonyOS 2.0.0软件版本:淘宝 10.7.10淘宝上退货退款不需要确认收货的。以手机华为p40为例,淘宝退货退款的步骤分为4步,具体操作如下:1点击待收货 在我的淘宝界面中,点击待收货。2点击商品 在展开的界面中,点击商品。3点击退换 在展开的界面中,点击退换。4选择我要退货..
2026-01-15
品牌型号:Redmibook Pro 15系统:Windows 10软件版本:微信 3.4.5.27电脑不能点进个人朋友圈,只能查看所有朋友圈。以电脑Redmibook Pro 15为例,微博查看个人拉黑用户的步骤分为2步,具体操作如下:1点击朋友圈图标 在电脑微信界面中,点击左侧朋友圈图标。2查看朋友圈内容 在展开的窗口中,即可..
2026-01-15
品牌型号:华为p40系统:HarmonyOS 2.0.0软件版本:微信8.0.18朋友圈不带图片发文字需要在朋友圈界面中,长按相机图标并发表文字即可。以手机华为p40为例,朋友圈不带图片发文字的步骤分为3步,具体操作如下:1长按相机图标 在微信朋友圈界面中,长按相机图标。2输入内容 在展开的界面中,输入内容。3..
2026-01-15
扫描二维码分享到微信或朋友圈